
由农业农村部和浙江省人民政府共同主办的第四届中国国际茶叶博览会于5月21至25日在杭州国际博览中心举办。本届茶博会重大活动之一——第三届茶乡旅游发展大会于22日上午在杭州国际博览中心3A大宴会厅顺利召开。
此次大会以“百年传承,多彩茶乡”为主题,围绕“特色茶乡旅游”打造,探讨通过茶文化、茶产业、茶科技有机融合促进茶乡旅游发展,助力茶区乡村振兴。大会发布了“2021年度区域特色美丽茶乡”和百条红色茶乡旅游精品路线名单。安溪名列其中,获评“2021年度区域特色美丽茶乡”称号;县农业农村局推荐的“红色苏区 梦想起航”旅游路线,成为百条红色茶乡旅游精品路线之一。
众所周知,安溪是中国乌龙茶(名茶)之乡、世界名茶铁观音的发源地。安溪产茶始于唐朝,发展于明清,兴盛于当代。2020年,全县茶园面积60.82万亩,茶叶年产量6.2万吨,连续10年位列全国重点产茶县首位;2021年,安溪铁观音以1428.46亿元,连续第六年名列全国茶叶类区域品牌价值第一。
“红色苏区 梦想起航”旅游路线整合了安南永德苏维埃政府旧址、莫耶故居、魁斗镇佛仔格中共安溪中心县委旧址、中国茶都等安溪主要红色景点和茶文化旅游景点,充分展现了安溪红色印记,同时能在历史的变迁中看到今日的辉煌成就。
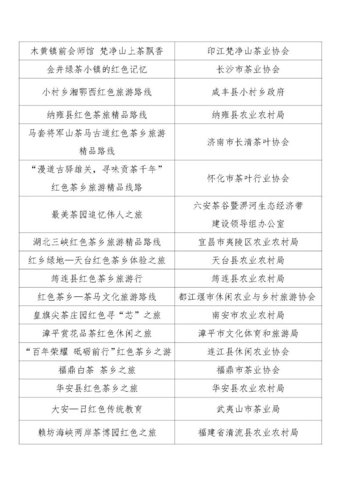
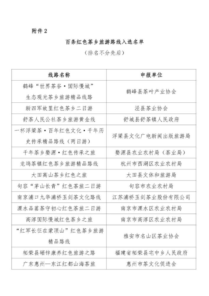
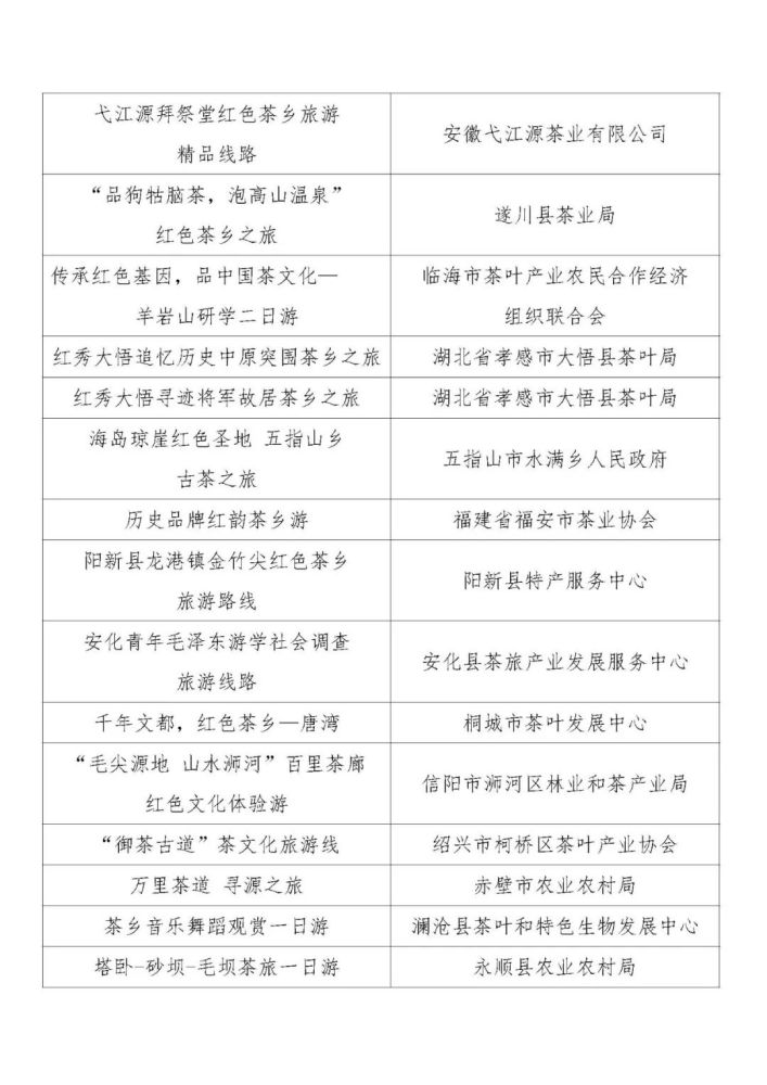
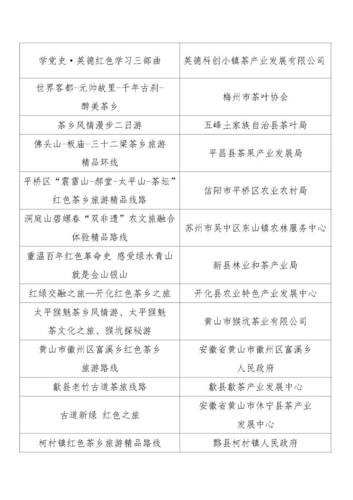
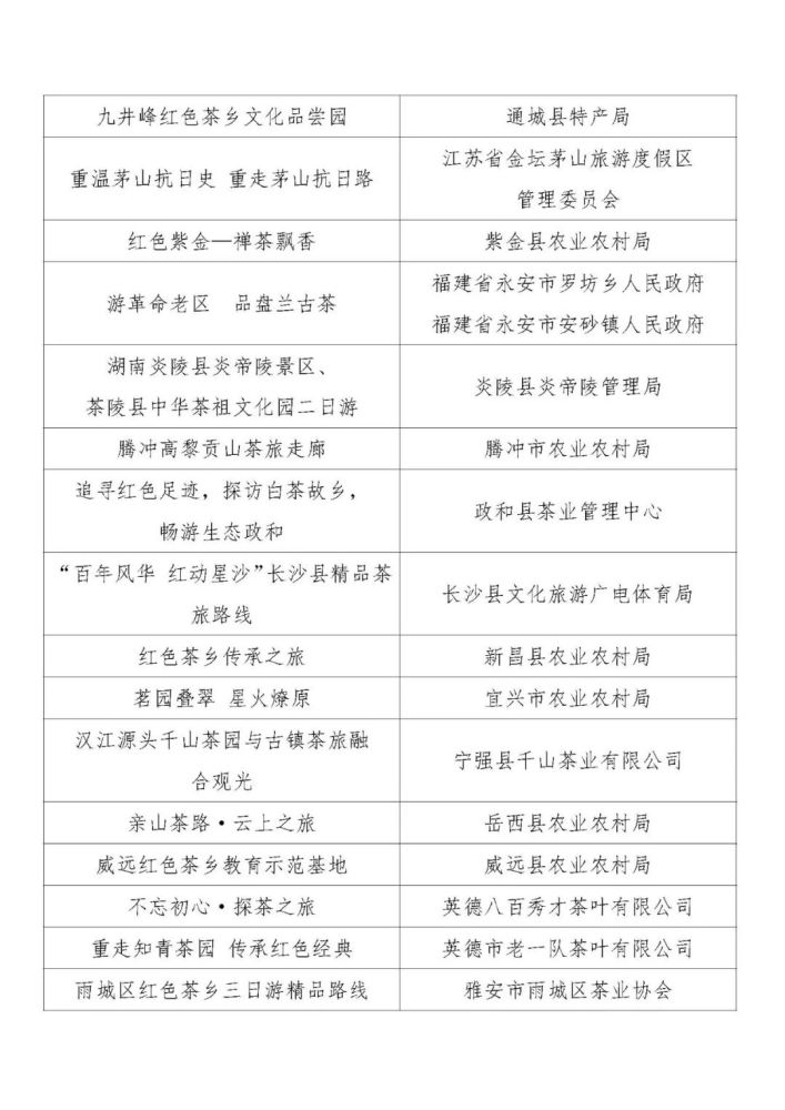
一起来看看完整的获奖名单——
END
版权及免责声明:部分素材来源于网络,版权归原作者所有。茶叶功效与作用表述仅供茶友参考,不作为医疗诊断依据。喝茶不能直接替代药品使用,如果患有疾病者请遵医嘱谨慎食用。如果网站中图片和文字侵犯了您的版权,或有疑问或不应无偿使用,请及时告知,我们将在第一时间删除!感谢原作者提供素材!